6B4G 真空管アンプ シングルアンプ オーディオ試聴動画 6B4G シングルアンプ 真空管アンプ - YouTube
(3546件)
Pontaパス特典
サンキュー配送
18575円(税込)
186ポイント(1%)
Pontaパス会員ならさらに+1%ポイント還元!
送料
(
)
3542
配送情報
お届け予定日:2026.04.08 19:43までにお届け
※一部地域・離島につきましては、表示のお届け予定日期間内にお届けできない場合があります。
ロットナンバー
9612591443
お買い物の前にチェック!
Pontaパス会員なら
ポイント+1%
ポイント+1%
商品説明








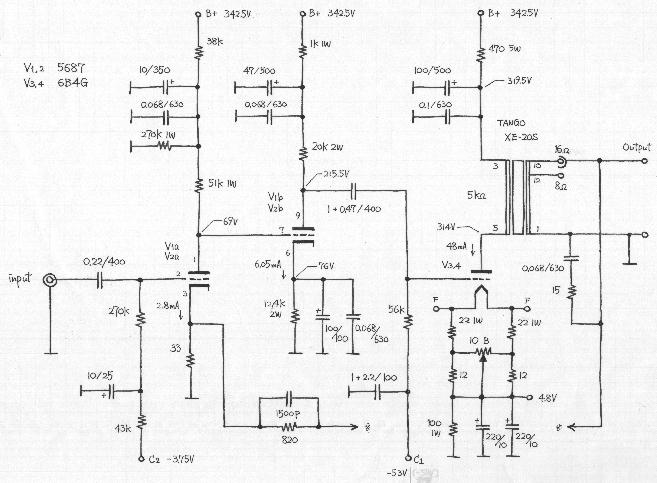
6B4Gを使用したシングルアンプです。6B4Gの系譜は2A3系統から始まり2A3を6.3Vヒーター点火にしたのが6A3その6A3をEL34やKT88のようにGTソケットにはまるようにしたのが6B4Gです。つまりは2A3を扱いやすくしたような感じで言わば三極管です。6.3V点火にしたことで直流点火にすることが容易になり、今回のアンプでは直流点火に加えハムバランサーを用いてハムノイズ対策しております。使用真空管は12AU7(ノーブランド)6B4G(sovtek)5U4G(USA製)12AU7はSRPP回路6B4Gは自己バイアスマッチドペアを使用アムトランスで購入しました。直流点火に加えてハムバランサー搭載自己バイアス抵抗値は820ΩトランスはオールノグチトランスPMC-170MPMF-10WSPMC-1010Hだったと思います。(記載なし)出力は8Ωで約4Wほど6畳一間なら余裕で鳴ります。カップリングコンデンサーは米国製マルチキャップ他ニチコン、ユニコン、タクマン、KOAなどパーツ多数です。音質はいかにも三極管らしく、2A3や300Bに近しくもまた別な感覚です。寸法は約 幅345mm 高さ190mm (真空管突起含む)奥行200mm動作は特に問題なし、ハムバランス調整もしてあります。しかしある程度は補修したのですがシャーシが歪んでおります。ハムノイズも少なく音は良いのでぜひ撮影した動画を視聴していただければと思います。https://youtu.be/-futiL1SO9M?si=cRDykDQkbVkNjpUwトラブル回避のため動作確認を兼ねて撮影を行なっています。\r購入前に必ず試聴してください。\rなお到着後の動作を保証するものではありませんのであらかじめご了承ください。\r\r個人による出品物のため、アフターフォローや細かな質問などはご容赦願います。\r無音時のノイズや外観の傷汚れなど主観が含む事柄はどうしても齟齬が発生しがちです。\r必ず説明文、撮影動画、掲載画像を確認しご納得の上、原則ノークレーム、ノーリターン、ノーキャンセルでお願いします。\r神経質な方やメーカーの新品同様を希望している方は購入ををお控えください。\r中古品、製作品、ビンテージ品にご理解のある方のみご購入願います。
| カテゴリー: | テレビ・オーディオ・カメラ>>>真空管アンプ>>>アンプ本体 |
|---|---|
| 商品の状態: | 傷や汚れあり","多くの人が見てわかるような傷や汚れがある |
| 配送料の負担: | 送料込み(出品者負担) |
| 配送の方法: | 佐川急便/日本郵便 |
| 発送元の地域: | 埼玉県 |
| 発送までの日数: | 2~3日で発送 |
レビュー
商品の評価:




4.8点(3546件)
- masasaro
- 値段からしてそれほど期待していなかったけど想像以上の出来です。 今は古いポータブルのCDプレーヤーに繫げてますが、連休に手持ちのコンポのCDプレーヤー、スピーカーで試してみる予定です。
- DDRREJL6
- 全く問題なく使えます。この値段は非常に安い。また購入予定です。
- うーた12345
- スピーカーを貰い、アンプが必要だと知り、高いなぁ…と思ってた所で発見! とりあえず繋げれればいいと思ってたけど、評価も高く安心しました。
- coro-papa
- 黒を購入、格好良くて小さくて文句なし。かなりの音量まで、全く音も割れずに聞けます。
- もももん7716
- 数年前にも別のデジタル・アンプを入手して好印象だったので、これを買ってみました。 前回もそうでしたが、エージングが進む前だと、「すっきり爽やか」だけが魅力のアンプですが、少なくとも一週間鳴らし続けると、それに「色気」も加わってきます。 数万円もする高価格のアンプを買う理由が無くなりそうです。
- うさはなな
- 【デザイン】 【サイズ】◎ 【入出力端子】問題なし 【機能性】問題なし 【パワー】十分 【音質】硬い 【その他】
- やすひこ2738
- 自宅寝室用に購入しました。 BOSE サテライトスピーカーが余っていたのでブルーツゥースレシーバーと組合せ iPhoneから音楽を流す予定です。 他の人のレビューを参考にシンプルなデザインと大きさで選び購入しました。 まだ商品が届いていませんが就寝前のベッドの中で聴くのでコスパも良く充分な物かと思います。
- こじ9728
- アンプの事は良くわからないけど、試しに購入してみました。商品の到着が楽しみです。
- ウッドストック000
- スピーカーがまだ使えるのに捨てるのもったいなくて、アンプを探していました。 初めてのアンプのみの購入だし、中国製もいうのもあって、音も良さそうな今回のランクくらいで一か八かお試しと思って買いました。 テレビと繋げてスピーカーで聞いてますが、なかなか贅沢な日常になりました。 スピーカーの接続先が針金みたいだったんですが、アンプがネジで留めれるようになっていたので、着いてからアンプをみてホッとしました。
- ばりよこ
- このような安価な小型アンプを使用するのは初めてで、あまり期待はしていませんでしたが、ちゃんと音が鳴ってくれたので満足しています。シンプルなデザインも良い感じです!長くお付き合いできることを祈るばかりです。
- tareme-
- 以前にSA−S36Aを購入しており、品質がよかったので今回は TA2021B搭載のこの商品を購入しました。 TA2020との違いは私の耳ではよくわかりませんが、PCの 音としては、安いにもかかわらず、格段に高音質になりました。 現状PCのOSは、ubuntu studioですが、windows7より高音質といわれています。このアンプとの相性もよいと思います。 コスパは抜群でした。
- xiuji
- 直ぐ届きました 分割で購入しましたが、 高くても やはり満足いく音質ですね
- miw-mam
- サイズの小さいあんぷを探していました。室内で聴くにはちょうど良い音量でサイズも小さく結構、満足しています。
- nekomamen
- デジタルアンプは初めての購入ですがこの大きさでいい音だと思います。大音量で聴く事は無いので小さくても締まったよい音で聴きたいです。最もスピーカーがやすものですのでその範囲での話です。失礼しました。
- 40代 女性5474
- 思った通りのサイズと重量でした。 使うのがもうしばらく先なので、まちどおしいです。
- とろりひいか
- デザインはシンプルで高級感もあり気に入っています。 音楽鑑賞目的の使用ではないので音質は良く解りませんが、目的には十分機能しています。
すべて見る
お店の情報
7,367
連絡・応対
4.3
配送スピード
4.3
梱包
4.3










